BOM Mapping Overview
The new Bill of Materials (BOM) Mapping feature, available in Oracle CPQ 2016 R1, allows administrators to import multi-level BOM product structures for use in Oracle CPQ Configuration, Commerce transactions, and downstream integration of orders to an Enterprise Resource Planning (ERP) system. This data-driven solution significantly reduces the amount of time needed to set up and maintain integrations of configured products with ERP systems using new BOM tables and a new BOM Mapping rule type.
The BOM Mapping feature delivers the ability to:
- Capture BOM item definitions in Oracle CPQ Data Tables. Use existing Data Table migration or upload features to import BOM item definitions from fulfillment systems.
- Map Configuration attributes to the resulting BOM items. Use simple Table-Based rules, advanced BML-Based Rules, or both to accomplish BOM Mapping.
- Create and reconfigure transaction lines from Configuration selections using BOM Mapping rules.
- Generate a Sales or Manufacturing BOM for integration with downstream fulfillment systems.
Fulfillment systems often maintain bills of material (BOMs) containing complex, multi-level part structures that differ from the Configuration attributes used in Oracle CPQ when sales users configure products. Oracle CPQ provides an external, sales-oriented, guided selling view of products that focuses on the customer’s needs and perceived value for the product. In contrast, fulfillment and ERP systems provide an internal, manufacturing or production oriented view of products. An example of this difference can be seen in eCommerce sites selling computer laptops.
- In CPQ, a customer may initially be asked, "What do you want to do with your laptop?" and presented with different options (i.e. business, gaming, video, and media). The selected option will result in the user being asked different additional questions concluding with a laptop configuration bundle that will meet their needs.
- In a fulfillment system, the guide that is used to design and assemble a laptop typically contains hundreds of parts and options that are crucial to assembling and sourcing the product components, but are not meaningful to the customer.
The BOM Mapping feature provides a data-driven mechanism for mapping these differing product views.
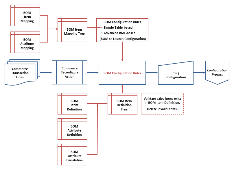
As illustrated in the image below, BOM Mapping enables administrators to associate their fulfillment system BOMs to an Oracle CPQ Configuration. The product structures are stored in BOM definition tables. Administrators map tables and setup BOM Configuration rules to link the BOM definitions to the Oracle CPQ Configuration attribute selections.
When a customer generates a quote, Oracle CPQ uses BOM Mapping rules to create a BOM instance. The BOM instance represents a hierarchy of Commerce transaction lines, containing the BOM items and attributes associated with Configuration selections. Oracle CPQ can then use the new getBOM function to send the Sales or Manufacturing BOM to an ERP system for order fulfillment.
Hierarchical Relationships in BOM Mapping
A central component of the BOM Mapping feature is the capture of BOM product structure hierarchies in Oracle CPQ for reference by the BOM Mapping rules. The following example illustrates how these hierarchical parent-child relationships are stored.
The BOM tree shown in the following image contains root part LP94777 (i.e. an Oracle CPQ model) and four parent parts (LAPPRO1101, LAPPRO1109, BP3000, and EXT1000). Parent part BP3000 has three children (BP3025, BP3050, and BP3075), and EXT1000 has two children (EXT2000 and EXT3000) and four grandchildren (EXT2001, EXT2002, EXT3001, and EXT3002).
The Oracle CPQ BOM Data Table represents this tree using columns that store the item variable name, the parent item variable name, and the root item variable name.
- For LAPPRO1101, the parent item and root item are both LP94777.
- For BP3025, the parent item is BP3000. The root item is LP94777.
- For EXT2001, the parent item is EXT2000. The root item is still LP94777.
For detailed information refer to BOM Mapping Tables.
BOM Mapping Use Cases
The versatility of the BOM Mapping feature allows administrators to choose among a variety of options for implementation. Administrators must activate and map only those BOM Mapping tables needed to support their requirements. The table below summarizes several approaches to leverage the BOM Mapping feature.
| Usage Example | Usage Explanation | Active Tables |
|---|---|---|
|
Basic BOM Integration |
Capture complex BOM structures and fulfillment fields. Identify associations between BOM items and Configuration attributes using only advanced BML-Based Rules. |
BOM Item Definition |
|
BOM Mapping Integration |
Integrate with fulfillment systems, such as Oracle EBS, that do not use BOM item attributes. Identify BOM item associations using simple Table-Based Rules. Advanced BML-Based Rules are optional and can further refine Configuration attributes. |
BOM Item Definition BOM Item Mapping |
|
BOM Mapping with Attributes Appended in String Variables |
In addition to the BOM Mapping integration, this use case adds BOM attributes to BOM item lines. Identify BOM item associations using simple Table-Based Rules, and BOM attributes using advanced BML-Based Rules. |
BOM Item Definition BOM Item Mapping BOM Attribute Definition |
|
BOM Mapping using Attributes to Set Transaction Line Attributes |
This scenario uses BOM Attribute Mapping to set the values of Commerce line attributes, and does not use the BOM Attribute Definition table. Identify BOM item associations using simple Table-Based Rules. Advanced BML-Based Rules are optional and can further refine Configuration attributes. |
BOM Item Definition BOM Item Mapping BOM Attribute Mapping |
|
Full-Service BOM Mapping without Attribute Translations |
Integrate with fulfillment systems, such as Siebel, that support BOM item attributes. Identify BOM item and attribute associations using simple Table-Based Rules. Advanced BML-Based Rules are optional and can further refine Configuration attributes. |
BOM Item Definition BOM Item Mapping BOM Attribute Mapping |
|
Full-Service BOM Mapping |
Integrate with fulfillment systems that support BOM item attributes with translations. Identify BOM item, attribute, and attribute translation associations using simple Table-Based Rules. Advanced BML-Based Rules are optional and can further refine Configuration attributes. |
BOM Item Definition BOM Item Mapping BOM Attribute Definition BOM Attribute Mapping BOM Attribute Translation |
BOM Mapping Functional Overview
Configuration BOM Mapping Rules associate BOM items to Configuration attributes and Commerce lines. This section explains sales configuration and reconfiguration process flows with BOM Mapping. Examples for basic and full service implementations are addressed.
Basic BOM Mapping Process Flows
Full-Service BOM Mapping Process Flows
Notes
BOM Mapping does not support the Legacy Template for Configuration Layouts.
Notes:
-
Changes to "Live" Data Tables are not immediately reflected in configuration data for BOM Mapping or System Configurations. Therefore, Oracle CPQ does not recommend using "Live" Data Tables with BOM Mapping or System Configuration.
-
When a BOM Mapping rule updates an attribute for a sub-level model in a multi-level BOM, a reference is created that records the relationship to the originating model. Since each item will only retain the current and one previous reference, this may cause unexpected behavior when BOM hierarchies with four or more levels are reconfigured. If a model has two or more parent models with their own BOM Mapping rules that apply attribute changes before creating a transaction, Commerce attribute changes for that item will revert to the last saved Configuration if the multi-level BOM is reconfigured.
Related Topics
For more information, refer to the Oracle CPQ BOM Mapping Implementation Guide.





